The Steps to Modeling Business Concepts
Who's on first, What's on second, I Don't Know is on third
6th May 2026
Slight variation in wording and an iteration on the Pattern Definition.
16th February 2026
As we have been writing the draft content for the guide Juha Korpela and I have also been testing the 11 step process as we go to see if it survives or needs to be iterated.
Of course it needs to be iterated, first ideas or drafts always do.
We both model in a way that is different, but also in a way that is closely aligned. While I think in terms of Core Business Events, Juha thinks in terms of Relationships between Entities.
As part of writing a book to teach the process of Modeling Business Concepts we need to understand and then converge our different ways of working, so we can write a shared approach that is easier to understand and follow.
One step that has stood out as a disconnect between us is the step of identifying the Core Business Events.
I tend to do it at the beginning in my modeling process, the Concept stage, Juha tends to do it at the Logical / Physical modeling stage.
So to test the steps we decided to use the process to “Draw the Map” for an example. As a result of that experimentation it became clear that its easier to teach the step of surfacing the Core Business Events later in the process, Step 8, rather than earlier, i.e Step 4 where we originally had it.
This is driven by the way we both capture the Business Stories / Narratives.
One of the things we have learned as we compared our slightly different ways of creating Business Concept models, is often we do a step unconsciously, especially when it comes to capturing the Business Story / Narrative, more on that later and in another article.
11 Steps
The latest version of the 11 steps are:
And the narrative version for them:
Both versions will need iteration on the text to tighten it up and make it a lot clearer, but that is always part of the book writing process.
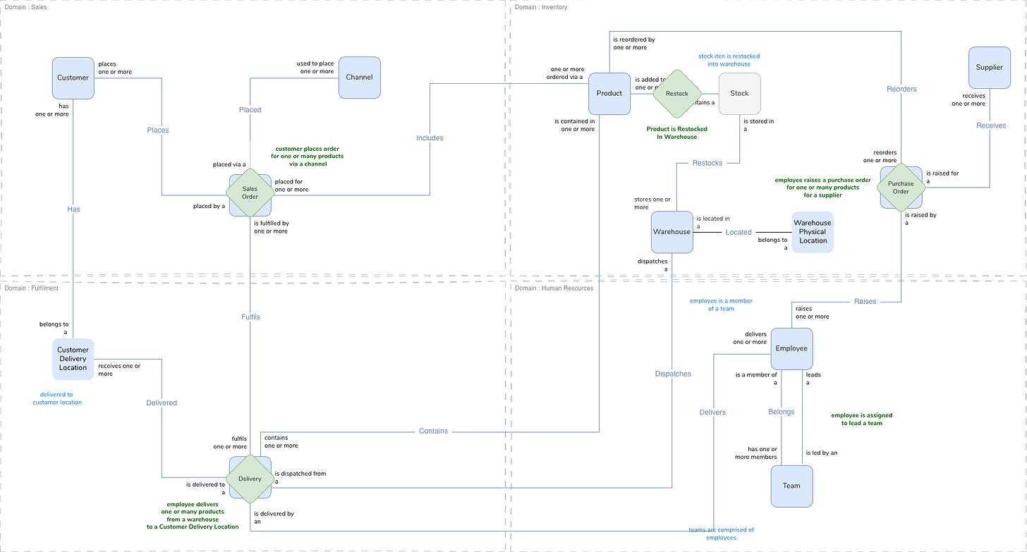
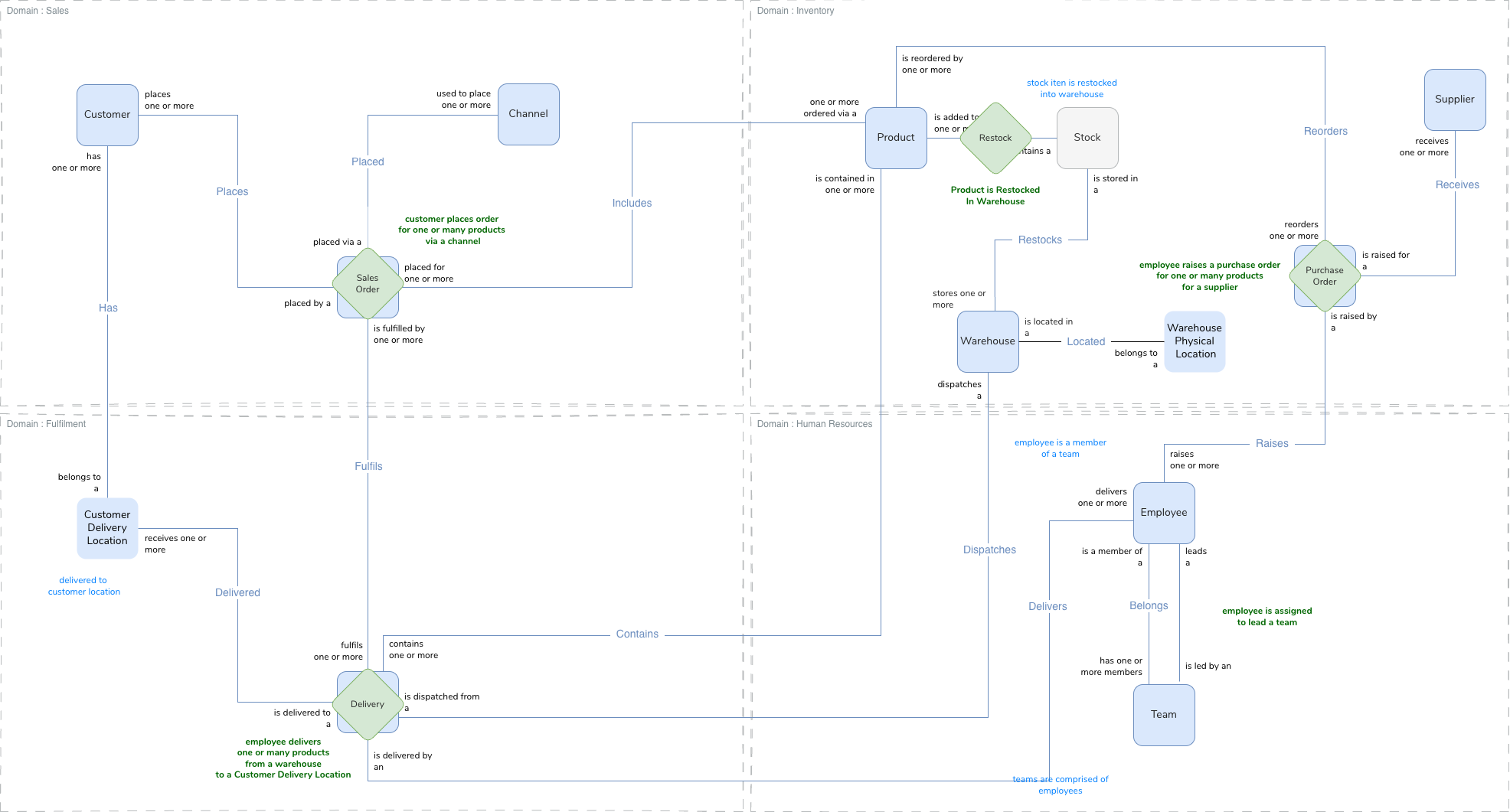
As I said we tested this process somewhat by drawing the map based on it, which looked like this:
Step 1 - Identify the Scope
Step 4 - Identify the Concepts
Step 6 - Identify the Relationships
Step 7 - Describe the Relationship Rules
Step 8 - Surface the Events
Again the map style and notation will be iterated over time. And we will be writing pages in the book to support the different various different map styles and notations we know are commonly used. But we need to iterate one as the core of how we teach the process in the book, and this is the beginning of that process.
You will note that I havent pasted a version of Step 3 - Capture Business Stories, this is one of the steps we worked out we both capture unconsciously when talking to the subject matter experts.
And not defining this upfront when we started to draw the map caused us both no end of problems.
As part of my Data Day Texas presentation Juha and I ended up creating a Business Story / Narrative based on an anonymised example from an organisation I had worked with previously, and then running through the rest of the steps using it, which was a much smoother process.
Just goes to show we are on the right journey, but its still a journey with a long way to go.
27th November 2025
As I mentioned in the:
This Agile Data Guide is slightly different to the previous Agile Data Guide in that its both being co-authored and that its describing the Pattern Storming process of Modeling Business Concepts, rather than describing a Pattern Template you use to define or Map the Business Concepts.
One of the first things Juha Korpela and I needed to define and agree is the steps in that process.
So here is the first very rough version that we have defined:
In the Agile Data Guides we use a pattern of describing the Pattern or Pattern Template in three different ways:
The left to right steps in image one
A narrative version in image two
A diagram or map version which we will create much later
The goal of this version is to elicit a conversation between Juha and myself. To be able to point at a specific step in the process and say “I don’t think it belongs there” or “I think it should be called something else” or “I think the description of that step needs to be iterated”, or just “WTF are you thinking”.
As part of our co-writing process I thought we could try a little audience participation.
So I am going to experiment with using the comments feature in Substack for this content to have the conversation with Juha on what I think we need to change.
Fell free to jump in and state an opinion if you so wish. We may agree with your comment and iterate the content based on it, we may not. But we will deffo read it.














We have both agreed that we will use the term Concepts as the thing to describe things, rather than entities, dimensions etc.
Concepts and Relationships sounds right to me.
Something I find helps with choosing the right verb is checking if the reverse verb makes sense.
Good: Customer buys Product -> Product bought by Customer
Bad: Employee belongs to Department -> ???